Компас 3д Учимса Пилим головки МТ 4 клапана

Відповісти
Deniss
мелко рокер
Повідомлень: 34
З нами з: 07 травня 2017, 14:34
Мотоцикл: MT 10-32 Dneperson
Звідки: Червоноград
Дякував (ла): 0
Подякували: 0
Контактна інформація:

Компас 3д Учимса Пилим головки МТ 4 клапана

Повідомлення Deniss »

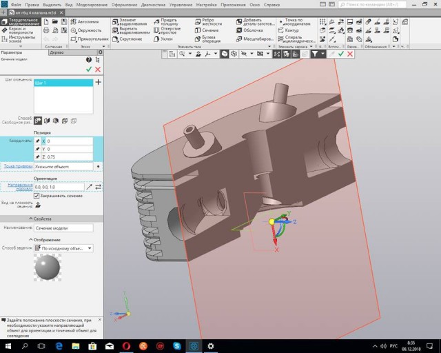
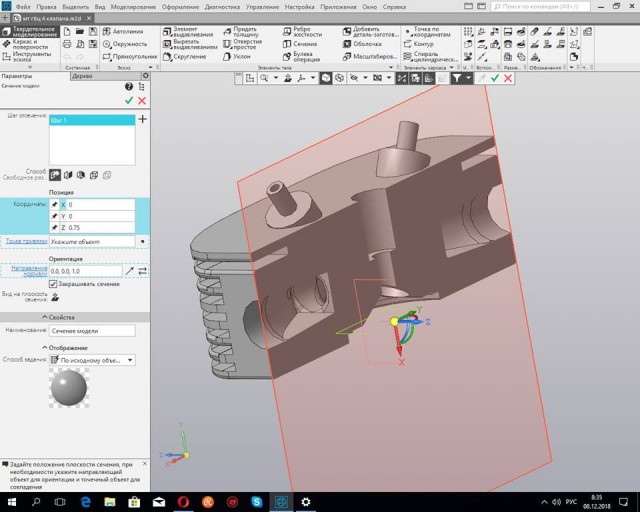
как хоби люблю проектировать в компасе.
Вкладення
47685207_1210378525784538_5763506271944704000_n.jpg
47681819_1210380669117657_3853717031912210432_n.jpg
47575122_1210377199118004_1458677151212503040_n.jpg
47573360_1210377562451301_7175196154521452544_n.jpg
47343316_1210380822450975_4950055559324762112_n.jpg
Deniss
мелко рокер
Повідомлень: 34
З нами з: 07 травня 2017, 14:34
Мотоцикл: MT 10-32 Dneperson
Звідки: Червоноград
Дякував (ла): 0
Подякували: 0
Контактна інформація:

Re: Компас 3д Учимса Пилим головки МТ 4 клапана

Повідомлення Deniss »

другая сторона
Вкладення
48248987_1210381025784288_247070244265263104_n.jpg
47687910_1210377419117982_9183905938854117376_n.jpg
Deniss
мелко рокер
Повідомлень: 34
З нами з: 07 травня 2017, 14:34
Мотоцикл: MT 10-32 Dneperson
Звідки: Червоноград
Дякував (ла): 0
Подякували: 0
Контактна інформація:

Re: Компас 3д Учимса Пилим головки МТ 4 клапана

Повідомлення Deniss »

V8 по типу USA Chevrole ls3 5.5
Вкладення
5.jpg
4.jpg
3.jpg
2.jpg
1.jpg
Відповісти

Повернутись до “Хобби”

Хто зараз онлайн

Користувачі, які зараз переглядають цей форум: Немає зареєстрованих користувачів